數值建模計算與大數據分析
施因澤 副校長兼理學院院長/人工智慧碩士學程教授
應用徑向基底函數配點法(Radial Basis Function Collocation Method), 傅立葉sine級數(Fourier Sine series) 以及延續法解旋轉玻次愛因斯坦凝聚(Rotating Bose-Einstein condensation)問題。
醫療數據AI:與台中慈濟醫院、彰化基督教醫院合作,預測藥物副作用。
影像處理:對影像數值模型進行深入細緻的研究。建立偏微分方程式來作為影像處理的模式以便作為壓縮以及同步去雜訊的工具。Streamline法可以快速將雜訊流向低能量區域,與Streamline擴散有限元素方法相比,可以提高局部區塊的精度並壓縮影像所需的計算節點。
醫療數據AI:與台中慈濟醫院、彰化基督教醫院合作,預測藥物副作用。
影像處理:對影像數值模型進行深入細緻的研究。建立偏微分方程式來作為影像處理的模式以便作為壓縮以及同步去雜訊的工具。Streamline法可以快速將雜訊流向低能量區域,與Streamline擴散有限元素方法相比,可以提高局部區塊的精度並壓縮影像所需的計算節點。
Development of Generative AI System and Its Applications
Prof. Hung-Hsu Tsai, Graduate Institute of Data Science and Information Commuting
Our research team has proposed a novel unsupervised domain adaption (UDA) method based on contrastive bi-projector (CBP), which can improve the existing UDA methods. It is called CBPUDA here, which effectively promotes the feature extractors (FEs) to reduce the generation of ambiguous features for classification and domain adaption. The CBP differs from traditional bi-classifier-based methods at that these two classifiers are replaced with two projectors of performing a mapping from the input feature to two distinct features. These two projectors and the FEs in the CBPUDA can be trained adversarially to obtain more refined decision boundaries so that it can possess powerful classification performance.
(The result has been Submitted to IEEE Trans. on Neural Networks and Learning System)
Furthermore, this technique has significant potential in the field of unsupervised domain adaption for image classification. It is expected to widely apply in diverse image classification to promote performance of traditional methods.
(The result has been Submitted to IEEE Trans. on Neural Networks and Learning System)
Furthermore, this technique has significant potential in the field of unsupervised domain adaption for image classification. It is expected to widely apply in diverse image classification to promote performance of traditional methods.
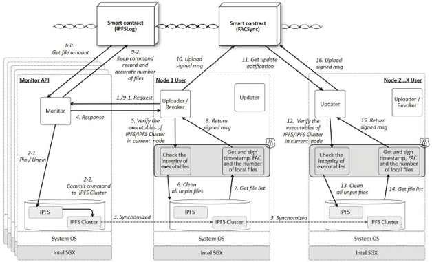
Development of redactable PHR sharing system on Blockchain technology
Prof. Lo-Yao Yeh, Director for Computer Center of School of Management, NCU
Blockchain technology offers a
solution to guarantee data integrity and traceability. However, the immutability of traditional blockchain conflicts with GDPR’s
requirements. To address scalability and privacy concerns, we have designed a comprehensive scheme that integrates the redactable
blockchain with the existing revocable IPFS mechanism. Our scheme overcomes the disadvantage of residual downloading information
in the traditional blockchain. Additionally, we have developed an enhanced proxy re-encryption scheme that simplifies access control
for physicians without the need for complex group key management. Unlike traditional blockchains and P2P file sharing systems, our
PHR platform allows for selective removal of records and files while maintaining auditable logs.
(The results have been published in IEEE Transactions on Dependable and Secure Computing, 2024.)
Based on the above technology, we have the great chance to design a carbon certificate platform to fulfill the security concerns and to be compliant to GDPR.
solution to guarantee data integrity and traceability. However, the immutability of traditional blockchain conflicts with GDPR’s
requirements. To address scalability and privacy concerns, we have designed a comprehensive scheme that integrates the redactable
blockchain with the existing revocable IPFS mechanism. Our scheme overcomes the disadvantage of residual downloading information
in the traditional blockchain. Additionally, we have developed an enhanced proxy re-encryption scheme that simplifies access control
for physicians without the need for complex group key management. Unlike traditional blockchains and P2P file sharing systems, our
PHR platform allows for selective removal of records and files while maintaining auditable logs.
(The results have been published in IEEE Transactions on Dependable and Secure Computing, 2024.)
Based on the above technology, we have the great chance to design a carbon certificate platform to fulfill the security concerns and to be compliant to GDPR.



